
强化组织领导
一是精心谋划部署。
①在省局方案下达之前,市局已组织基层监管人员开展问题摸排,并及时与省局牵头处室对接沟通,对我市食品生产环节“两超一非”问题进行分析研判,确定了整治重点产品,明确了排查的主要方向和抽检的主要项目。
②省局方案下达后,市局组织人员认真黄色直播 领会吸收,结合我市实际制定了我市整治工作方案。

二是加强宣传动员。
①做好宣传造势工作,基层监管部门向企业和社会推送整治工作消息,利用市局抖音、微信公众号等发布整治内容、做法和抽检消息,营造整治氛围。
②利用监管工作会议和监管培训等时机,讲评“两超一非”整治工作开展情况,对基层监管执法人员进行再动员、再部署。

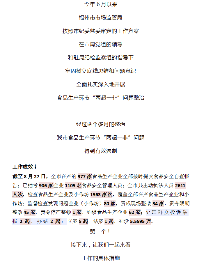
强力推进整治
一是整合力量集中整治。
市局党组书记、局长陈宗胜对整治工作十分关注,整合监管、执法和检测力量,亲自指导制定了食品安全集中整治方案,把食品生产环节“两超一非”和“外卖平台”两个点题整治工作结合在一起亲自部署亲自抓,力度空前,成效十分明显,赢得了很好的社会反响。

二是压实监管主体责任。
①坚持工作通报,市局把检查发现的问题清单,通过《食品生产流通工作简报》,定期通报各县(市)区局,传导压力,促进工作落实。
②召开监管工作会议,强化责任落实。7月13日召开了全市食品生产流通监管工作视频会议,市局党组成员、副局长周璇在会上要求全市食品生产监管人员牢记使命责任,勇于担当作为,全力加强食品生产监管和“两超一非”专项整治工作。
③深入一线开展督查,在6月17日全市市场监管系统“点题整治”工作推进会的基础上,市局党组和驻局纪检监察组部署在7月15日至25日,对各县(市)区局开展了“点题整治”中期督查,检查了13个县(市)区市场监管局工作开展情况,抽查了25家食品生产企业,对发现的问题当场反馈,当场要求整改,有力地推进了整治工作。

坚持多措并举
一是加强机构合作,提高问题发现精准度。加强与检测机构、行业协会信息交流,收集风险信息,研判风险问题,突出精准治理,提高整治效率。
①长乐区局、高新区局邀请第三方机构对辖区所有食品生产企业进行了一遍排查体检,针对发现的问题及时调整监管措施,督促跟踪企业问题整改;
②闽清县局会同闽清粉干协会和检测机构,对辖区粉干企业和粉干加工小作坊提出行业自律要求,开展原料把关和连片提升服务;
③连江县局把检查排查与快检结合起来,加快现场问题处理进度;
④福清市局针对去年抽检发现的问题,对抽检不合格企业实施“回头看”重点检查,跟踪问题整改落实情况。
二是开展业务培训,提升监管技能。
8月10日组织全市食品生产监管业务视频培训,邀请检测和认证机构专家,讲解“两超一非”风险要素和检查排查方法,全面提升基层监管人员业务能力水平。

三是定期通报信息,序时推进工作。
①牵头处室食品生产处定期向驻局纪检监察组报告工作进展情况,听取驻局纪检监察组的意见和要求,确保整治工作不偏不离、序时推进。
②监测中心定期推送国内国外舆情信息,为加强风险研判提供信息数据;
③食品生产处与抽检监测处、执法稽查处建立工作通报制度,确保检查、执法、抽检工作按计划展开,既有分工又密切配合。
四是发动各方力量,强化社会共治。
①积极宣传发动,引导食品生产企业尚德守法、诚信生产;
②加强科普宣传,向广大群众宣传食品添加剂的相关知识,警示食品中添加非食用物质的危害;
③强化信息公开,依法公开监督抽检、行政处罚信息;
④畅通投诉举报渠道,支持新闻媒体开展舆论监督,营造食品安全工作“人人参与”的良好氛围。

扫一扫在手机上查看当前页面

闽政通APP
微信公众号
闽公网安备35000899002号
